Burloak Insight
Burloak Technologies — September 2023
My Role
Software Architect and Developer — Architecture, stack selection, development, and testing.
Team
Eric Tenuta, Materials Engineer
Hamid Azizi, Engineering Manager
Timeline & Status
6 months, Completed September 2023
Overview
Burloak Insight integrates PDF scrapers, a centralized database, and data analysis dashboards to streamline data access and analysis, enabling informed decision-making based on diverse data sets. By automating tasks like report retrieval and data access, it enhances operational efficiency within the organization.
HIGHLIGHTS
An internal company dashboard created to centralize truth, analyze data, generate reports, and direct engineering decisions.
Architecture OverviewIMAGE

Manager RecommendationIMAGE
This project is not publicly available.
Feel free to reach out for more information.
An opportunity to improve company operations.
A need for automation and consolidation was evident
Data access, storage, analsysis, and report generation were fragmented processes. I centralized these tasks, enhancing operational efficiency and informing engineering decisions.
Data entry was entirely manual.
A time-consuming and error-prone process, wasting engineering hours.
I automated data entry, increasing speed by over 200x, entering 500+ pdfs of secure data, and centralizing 30+ data stores.

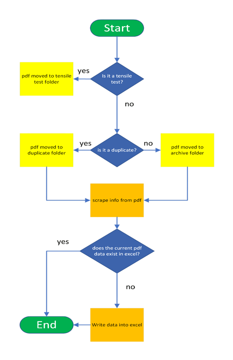
Simple FlowchartIMAGE

Complete FlowchartIMAGE
Raw Data DashboardVIDEO
Data analysis was not happening.
Without analysis, engineering decisions were not data-driven.
I implemented a data analysis dashboard to analyze data, enabling informed engineering decisions.
Data Analysis DashboardVIDEO
Reports generation was done by hand.
This manual process was time-consuming and error-prone.
I automated report generation, continuing to generate reports in seconds, saving engineering hours and reducing errors.
Report Generation DashboardVIDEO
Machine verification was a reactive process.
Only after a machine failed was maintenance performed.
I implemented a machine verification dashboard to monitor and predict maintenance needs. This proactive approach reduced downtime.
Machine Verification DashboardVIDEO
A great experience with many lessons learned.
Tangible results and valuable insights, but always room for improvement
Increasing data entry speed by over 200x, entering 500+ pdfs of secure data, centralizing 30+ data stores, and continuing to generate reports in seconds.